Check 10+ pages soa 11g to 12c migration steps explanation in Doc format. Bamcommand -cmd import -file -migrate 1. There are 3 main steps to follow for this process. 8Create an export bundle from a read-only 11g certified Release 11117 or later using the BI Migration Tool bi-migration-tooljar Import the previously-generated export bundle in to the 12c system. Check also: steps and soa 11g to 12c migration steps 3In Step 1 above we will create a JNDI name JDBCCustomerStaging.
Create new DB schemas Create new domain. 9This blog is the first of several in which I will share the steps our Java development company follows in the process of migration to 12c for our ADF SOA application from version 11117 to 12c 12212 First of all before starting the migration to 12c it is recommended to make a good research about the possible ways for migration.
![]()
  Soa4u Tech Magazine Soa Transformation Through Soa Upgrade 2supports all SOA and BPM components allows for a phased migration involves significantly less risk.  
| Topic: After the above setup upgrade existing domain to 12c version using uacmd run this command from 12c middleware location - oracle_common-upgradeWebLogic domain configuration related UMS OWSMJRF and System Components. Soa4u Tech Magazine Soa Transformation Through Soa Upgrade Soa 11g To 12c Migration Steps | 
| Content: Solution | 
| File Format: DOC | 
| File size: 810kb | 
| Number of Pages: 6+ pages | 
| Publication Date: May 2018 | 
| Open Soa4u Tech Magazine Soa Transformation Through Soa Upgrade | 
Import views to new environment 12c.

Export views from old environment 11g 3. The BI Migration Script is used to generate the BI Migration Tool jar file. 26 OPITZ Upgrading SOA BPM Suite from 11g to 12c CONSULTING GmbH 2014 Seite 14 Installing 12c software Install 12c FMW Infrastucture Distributions Install 12c SOA Suite Install other components as needed New and Deprecated Terminology MW_HOME 11g ORACLE_HOME 12c PRODUCT_ORACLE_HOME PRODUCT_DIR Oracle Fusion Middleware farm used in 11g to refer to a container for a WLS domain term is eliminated in 12c. 16Follow these steps to upgrade your Oracle SOA Suite and Business Process Management 12c deployment to this 12c release. Once ready you then switch over from 11g to 12c. Install SOA Suite 12c software in a new Oracle Home Upgrade domain and DB in-place Rewire domain to new Oracle Home No need to redeploy composites See support note 20845551 if you have AIA Side by Side Upgrade Install SOA Suite 12c software in a new Oracle Home.

  Upgrading To Soa Suite And Business Process Management 12c 12 2 1 1 10Approach 1- CompressZip SOA composite code of 11g version 111170 and unzip to a different location.  
| Topic: The -migrate option of BAMCommand is used to migrate the 11g Data Object data to 12c. Upgrading To Soa Suite And Business Process Management 12c 12 2 1 1 Soa 11g To 12c Migration Steps | 
| Content: Analysis | 
| File Format: Google Sheet | 
| File size: 3mb | 
| Number of Pages: 10+ pages | 
| Publication Date: December 2019 | 
| Open Upgrading To Soa Suite And Business Process Management 12c 12 2 1 1 | 

  Configuring High Availability For Oracle Soa Suite 20Go to the 12c middleware location - oracle_common-common-bin run the reconfigcmd - here we have to choose 11g domain path.  
| Topic: There may be no easy way to automate policy movement from 11g to 12c as part of migration. Configuring High Availability For Oracle Soa Suite Soa 11g To 12c Migration Steps | 
| Content: Summary | 
| File Format: PDF | 
| File size: 2.8mb | 
| Number of Pages: 28+ pages | 
| Publication Date: May 2017 | 
| Open Configuring High Availability For Oracle Soa Suite | 

  Jdeveloper 12 1 3 For Soa Suite And Osb 12c Crashing Frank Munz Soa Osb Suite On the primary use RMAN to copy the archive logs found in the previous step to the standby database.  
| Topic: This feature simplifies integration by eliminating the need to train developers administrators architects and others on separate components for every aspect of integration. Jdeveloper 12 1 3 For Soa Suite And Osb 12c Crashing Frank Munz Soa Osb Suite Soa 11g To 12c Migration Steps | 
| Content: Analysis | 
| File Format: Google Sheet | 
| File size: 2.1mb | 
| Number of Pages: 7+ pages | 
| Publication Date: February 2020 | 
| Open Jdeveloper 12 1 3 For Soa Suite And Osb 12c Crashing Frank Munz Soa Osb Suite | 

  Oracle Soa 12c Migration Do previous step for all threads if source is RAC.  
| Topic: As per the Oracle SOA documentation if you want to migrate from 11g version lower than 111170 then you have to migrate that 11g old version first to 111170 and then to 12C version. Oracle Soa 12c Migration Soa 11g To 12c Migration Steps | 
| Content: Answer Sheet | 
| File Format: PDF | 
| File size: 3mb | 
| Number of Pages: 22+ pages | 
| Publication Date: April 2021 | 
| Open Oracle Soa 12c Migration | 

  Upgrading Soa Suite And Business Process Management From 11g Determine the users for which you want migrated views 2.  
| Topic: - select SOA Archive Into SOA Project - OK - Next - Composite Archive Browse. Upgrading Soa Suite And Business Process Management From 11g Soa 11g To 12c Migration Steps | 
| Content: Solution | 
| File Format: PDF | 
| File size: 3.4mb | 
| Number of Pages: 8+ pages | 
| Publication Date: March 2020 | 
| Open Upgrading Soa Suite And Business Process Management From 11g | 

  Soa4u Tech Magazine Soa Transformation Through Soa Upgrade Steps for Migrating OWSM Data This is an example of commands to migrate OWSM data from SOA Cloud Service 1213 to SOA Cloud Service 12212.  
| Topic: 3Export SOA composites from 11g production 111150 and import in 11g Jdeveloper 111170 and compilemake the project and open in 12c Jdeveloper 12210 using jpr. Soa4u Tech Magazine Soa Transformation Through Soa Upgrade Soa 11g To 12c Migration Steps | 
| Content: Answer | 
| File Format: PDF | 
| File size: 1.6mb | 
| Number of Pages: 22+ pages | 
| Publication Date: August 2021 | 
| Open Soa4u Tech Magazine Soa Transformation Through Soa Upgrade | 

  Oracle Soa Suite 12c Points To Consider During Migration From 11g To 12c Qualogy 26 OPITZ Upgrading SOA BPM Suite from 11g to 12c CONSULTING GmbH 2014 Seite 14 Installing 12c software Install 12c FMW Infrastucture Distributions Install 12c SOA Suite Install other components as needed New and Deprecated Terminology MW_HOME 11g ORACLE_HOME 12c PRODUCT_ORACLE_HOME PRODUCT_DIR Oracle Fusion Middleware farm used in 11g to refer to a container for a WLS domain term is eliminated in 12c.  
| Topic: The BI Migration Script is used to generate the BI Migration Tool jar file. Oracle Soa Suite 12c Points To Consider During Migration From 11g To 12c Qualogy Soa 11g To 12c Migration Steps | 
| Content: Summary | 
| File Format: PDF | 
| File size: 810kb | 
| Number of Pages: 28+ pages | 
| Publication Date: February 2018 | 
| Open Oracle Soa Suite 12c Points To Consider During Migration From 11g To 12c Qualogy | 
![]()
  Configuring High Availability For Oracle Fusion Middleware Soa Suite  
| Topic: Configuring High Availability For Oracle Fusion Middleware Soa Suite Soa 11g To 12c Migration Steps | 
| Content: Solution | 
| File Format: DOC | 
| File size: 2.2mb | 
| Number of Pages: 6+ pages | 
| Publication Date: July 2020 | 
| Open Configuring High Availability For Oracle Fusion Middleware Soa Suite | 

  Upgrading Oracle Soa Bpm Suite From 11g To 12c Danilo Schmiedel Soa Oracle Upgrade  
| Topic: Upgrading Oracle Soa Bpm Suite From 11g To 12c Danilo Schmiedel Soa Oracle Upgrade Soa 11g To 12c Migration Steps | 
| Content: Answer | 
| File Format: DOC | 
| File size: 6mb | 
| Number of Pages: 8+ pages | 
| Publication Date: September 2021 | 
| Open Upgrading Oracle Soa Bpm Suite From 11g To 12c Danilo Schmiedel Soa Oracle Upgrade | 

  Upgrading From Oracle Soa Suite With Oracle Business Activity Monitoring 11g To 12c  
| Topic: Upgrading From Oracle Soa Suite With Oracle Business Activity Monitoring 11g To 12c Soa 11g To 12c Migration Steps | 
| Content: Synopsis | 
| File Format: PDF | 
| File size: 1.9mb | 
| Number of Pages: 10+ pages | 
| Publication Date: September 2017 | 
| Open Upgrading From Oracle Soa Suite With Oracle Business Activity Monitoring 11g To 12c | 

  Upgrading To Oracle Soa Suite 12c Tips And Best Practices Pdf Free Download  
| Topic: Upgrading To Oracle Soa Suite 12c Tips And Best Practices Pdf Free Download Soa 11g To 12c Migration Steps | 
| Content: Answer | 
| File Format: Google Sheet | 
| File size: 2.2mb | 
| Number of Pages: 40+ pages | 
| Publication Date: October 2017 | 
| Open Upgrading To Oracle Soa Suite 12c Tips And Best Practices Pdf Free Download | 
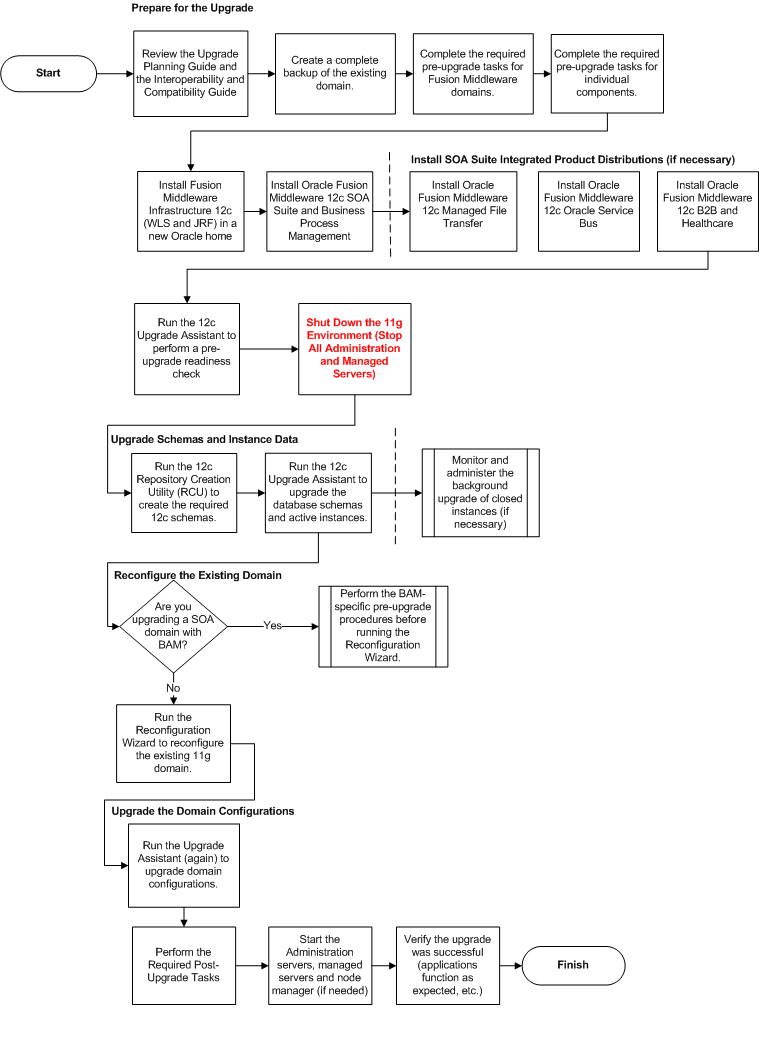
Its really simple to get ready for soa 11g to 12c migration steps Configuring high availability for oracle fusion middleware soa suite jdeveloper 12 1 3 for soa suite and osb 12c crashing frank munz soa osb suite upgrading to soa suite and business process management 12c 12 2 1 1 soa4u tech magazine soa transformation through soa upgrade oracle soa 12c migration oracle soa 12c migration upgrading to oracle soa suite 12c tips and best practices pdf free download upgrading soa with soa core extension 12c from aiafp 11g
0 Comments